- 推荐分类:
- 全部分类 角色扮演 休闲益智 动作格斗 冒险解谜 策略卡牌 体育竞技 赛车竞速 其他游戏
-
一草亭读书app免费版下载
赛车竞速 2026-02-06立即查看"一草亭读书"是明代文人李日华所著的一部读书笔记,成书于万历年间。全书以随笔形式记录作者的阅读心得与生活感悟,内容涵盖经史子集、书画鉴赏、养生之道等,体现了晚明士大夫的
-
九狐app免费版软件下载
赛车竞速 2026-02-06立即查看九狐是一个创新的在线写作工具,可以帮助用户轻松地生成高质量的文章摘要。通过分析文章的关键内容和结构,九狐可以快速生成简洁而精确的摘要,帮助用户节省时间和精力。无论是写
-
桃花源app软件下载安装
赛车竞速 2026-02-06立即查看欢迎下载“桃花源”APP!“桃花源”是一款集生活、娱乐、社交于一体的多功能应用,为用户提供丰富的内容和便捷的服务。无论是浏览资讯、进行社交交流,还是享受优质的娱乐内容,都
-
奇酷阅读app免费版下载
赛车竞速 2026-02-06立即查看欢迎下载“奇酷阅读app免费版”,这是一款功能丰富的阅读应用。用户可以在这里找到海量优质书籍,涵盖小说、文学、杂志等多种类型。界面简洁清晰,操作方便,适合所有阅读爱好者。
-
奇酷阅读app
赛车竞速 2026-02-06立即查看奇酷阅读app是一款智能、丰富的阅读平台,提供海量优质小说、漫画、新闻和学习资源。界面简洁清新,操作方便,适合各年龄段用户使用。无论你喜欢幻想、推理,还是实时新闻,都能在这
-
附近野聊app免费版
赛车竞速 2026-02-06立即查看欢迎下载“附近野聊app免费版”!这是一款便捷的社交聊天应用,帮助你轻松结识附近的朋友。无论是想找人聊天,还是拓展新朋友,这款软件都能满足你的需求。操作简单,界面友好,完全免
-
漫云彩app无广告版
赛车竞速 2026-02-06立即查看欢迎下载“漫云彩app无广告版”,为您带来纯净、流畅的阅读体验。无广告打扰,让您专注于漫画的精彩世界。丰富的漫画资源,涵盖各种类型,满足不同兴趣爱好。界面简洁友好,操作方便
-
潘多拉魔盒app
赛车竞速 2026-02-06立即查看“潘多拉魔盒App官方版”是一款集多功能于一体的综合型应用平台,致力于为用户提供便捷、丰富的数字体验。官方版涵盖影视、音乐、游戏、工具等多元内容,界面简洁易用,支持个性
-
段友影视app下载安装
赛车竞速 2026-02-06立即查看欢迎下载“段友影视”App!这款应用汇集了海量优质影视资源,涵盖电影、电视剧、综艺、动漫等各种类型,满足不同用户的观影需求。界面简洁,操作方便,让你轻松找到喜欢的内容。无论
-
PikoShow
赛车竞速 2026-02-06立即查看欢迎下载“PikoShow”!“PikoShow”是一款功能强大、操作简便的多功能播放工具,支持多种视频格式,帮助你轻松播放、管理和分享多媒体内容。无论是家庭娱乐、教学演示还是专业制
-
必美图库app最新版下载
赛车竞速 2026-02-06立即查看欢迎下载必美图库app最新版!必美图库是一款优质的图片资源平台,集丰富的高清图片、插画、矢量图于一体,满足设计、创作等多种需求。操作简便,免费下载,提供海量精选素材,让您的创
-
好莱污app免费版
赛车竞速 2026-02-06立即查看“好莱污”是网友对好莱坞(Hollywood)的戏谑性称呼,通过谐音梗调侃其光鲜背后的争议性文化。这一称呼常暗指好莱坞产业中存在的潜规则、资本操控、过度商业化或明星私生活乱象
-
夜伴app下载安装
赛车竞速 2026-02-06立即查看欢迎下载“夜伴”App!夜伴是一款为夜间用户设计的贴心生活助手,提供多种实用功能如夜间导航、心情分享、天气提醒以及安全守护等,让您的夜晚更加安全、舒适、愉快。操作简便,界
-
繁星语音app
赛车竞速 2026-02-06立即查看欢迎下载“繁星语音App”!这是一款融合多样语音功能的便捷应用,提供智能语音识别、语音转换、趣味配音等多种实用工具。无论是工作学习、娱乐互动,还是日常生活,都能轻松满足您
-
火车太堵app
赛车竞速 2026-02-06立即查看欢迎下载“火车太堵”app!这款应用专为帮助用户快速了解全国火车票余票信息,提供实时列车到站情况和线路查询。无论是计划出行还是临时需要,都能方便快捷地获取所需信息,节省时
-
火车太顺追剧app
赛车竞速 2026-02-06立即查看欢迎下载安装“火车太顺追剧app”!这款app专为喜欢追剧的用户设计,界面简洁,操作方便,提供海量的影视资源,涵盖最新热门电视剧、电影、综艺和动漫。无论你在哪个火车上,都能随时随
-
小狐狸追剧app
赛车竞速 2026-02-06立即查看欢迎下载“小狐狸追剧app”!这里汇集了丰富的影视资源,涵盖最新电影、热播剧、综艺节目等,多种类型满足不同观众的需求。界面简洁,操作方便,观看流畅高清。免费体验,无广告打扰,让
-
爱秀语音app
赛车竞速 2026-02-06立即查看欢迎下载“爱秀语音app”!这是一款功能丰富、操作简便的语音交流平台。无论是聊天、语音通话,还是分享你的声音,爱秀语音都能满足你的需求,让沟通变得更有趣、更便捷。丰富的社
-
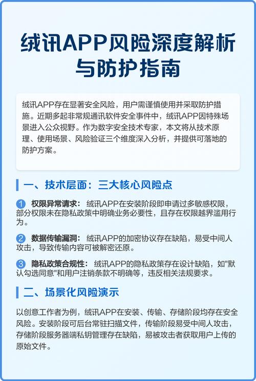
绒讯app
赛车竞速 2026-02-06立即查看欢迎下载“绒讯app”!绒讯是一款功能强大的信息交流平台,提供丰富的资讯和便捷的沟通服务。用户可以轻松获取最新的新闻、行业动态,还能与好友实时聊天、分享精彩内容。界面简
-
觅咖app
赛车竞速 2026-02-06立即查看欢迎下载“觅咖app”!这是一款便捷实用的生活服务应用,提供丰富的本地信息和优惠活动,帮助你轻松找到周边的餐厅、娱乐、购物等资源。界面简洁友好,操作简单,让你的生活更加方便
